Instance Verification Kit (IVK)
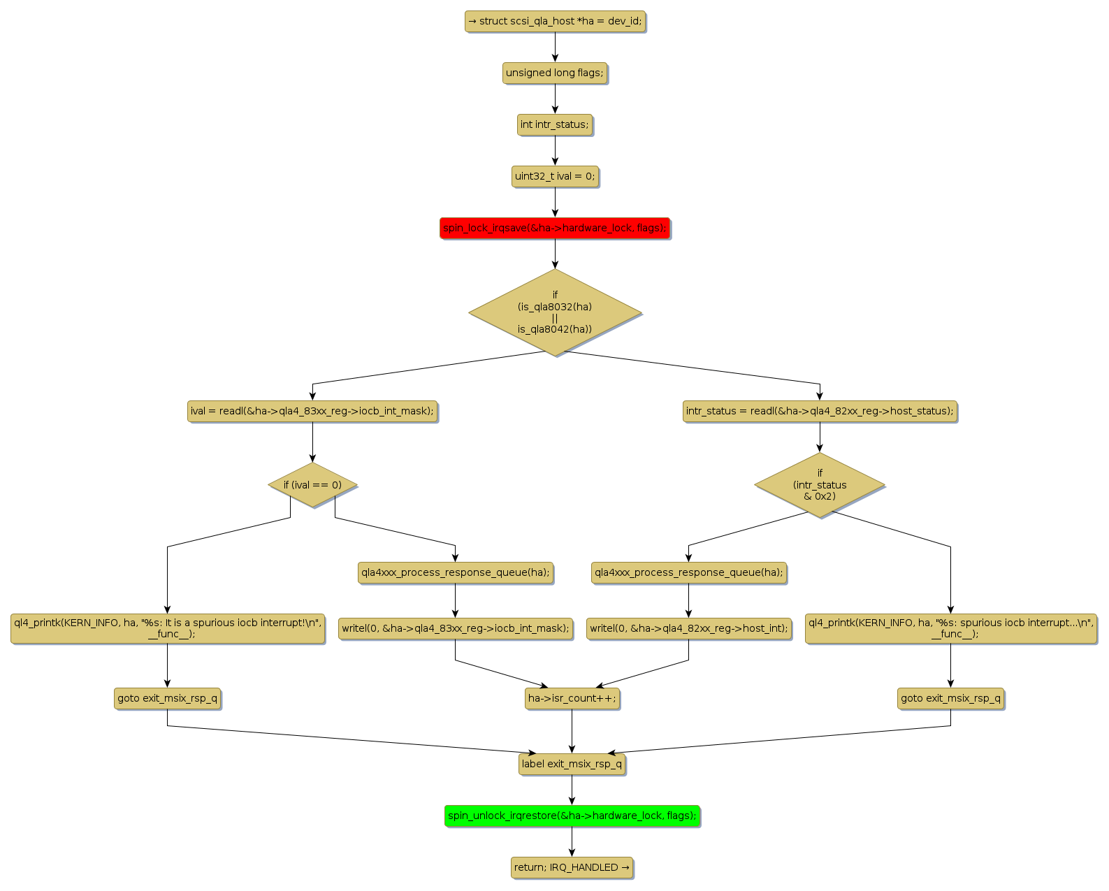
spin lock @ [40653+45+/linux-3.19-rc1/drivers/scsi/qla4xxx/ql4_isr.c]
Instance Signature: hardware_lock
|
The Matching Pair Graph:
|
|
Function Name
|
Control Flow Graph (CFG)
|
Events Flow Graph (EFG)
|
Source Correspondence
|
|
qla4_8xxx_msix_rsp_q
|
|
|
[40509+20+/linux-3.19-rc1/drivers/scsi/qla4xxx/ql4_isr.c]
|